Mutual Exclusion and Synchronization in Java

By Arthur van Hoff

Dr. Dobb's Journal January 1998

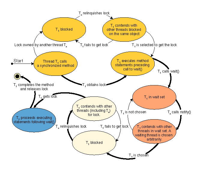
Figure 1: wait() and notify() state diagram.

Back to Article


Copyright © 1998, Dr. Dobb's Journal