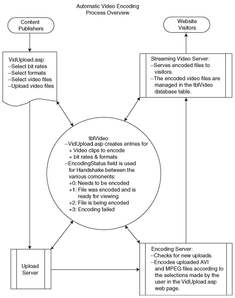
Figure 1: Automatic video encoding process overview.

Back to Article