Texas Instruments

Mixed Signal & Analog Showcase
Blue Band

Mixed Signal & Analog Showcase

Inside

Showcase (Volume 25) is available in HTML and PDF format. - 191KB

Programmable dual DACs let designers trade power for speed

New evaluation modules provide low cost, easy-to-use design platforms

PCI2031: ACPI/PCI power management compliant PCI-to PCI bridge

New options available on several UART devices

TUSB2140: 4-port USB with I2C

TI, the USB "system solution" provider

Fully compliant IrDA 1.1 solution

2.5-V Power managment for DSP systems

A Cardbus system solution ideal for multimedia applications

Wide input bandwidth 8-bit, 40-MSPS ADC

CD now stands for changing DATA

TI, the USB "system solution" provider

Product Features

  • Full compliance to USB standard
  • Supports self- powered and bus-powered hubs
    TUSB2040/70
    • 3.3-V operation
    • 33-mW power dissipation
    • 3.3 mW in suspend mode
    • 0°C to 70°C oper.
    SN75240
    • 15-kV HBM ESD
    • 1-µA leakage current
    TPS7133
    • 3.3-V LDO
    • 32-mV dropout voltage
    • 285-µA IQ
    • 500-mA output current
    • 2% tolerance
    TPS2014/15
    • 95 m rDS(on)
    • O output
    • Over temperature and overcurrent protection
    • Controlled switching times

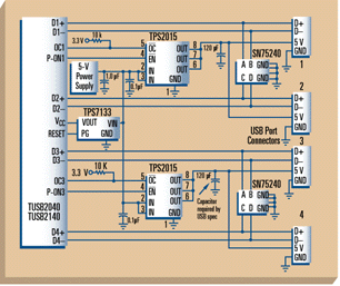
As a leader in the semiconductor industry, TI is the only provider of all of the ICs required to design, develop, and manufacture a USB HUB. USB hubs require a controller to handle data and power management, low drop-out regulators for the 3.3-V operation off of the 5-V voltage bus, data line transient suppressors for the hot plug transients, and power distribution switches for the voltage busses and embedded functions.

Power distribution switches: TPS2014/15
Because the TUSB2xxx USB controllers are designed to manage power in ganged and non-ganged configurations, TI offers the TPS20xx power distribution switches with various current ratings. This allows the designer to choose between providing a separate switch for each output port, or distribute all of the power through a higher current switch. The switches also incorporate the overcurrent response required by the USB specification as well as over-temperature protection.

Low drop-out regulators: TPS7X33
USB distributes both data and power. The voltage bus is specified at two different levels 4.75-V minimum out of a self powered host or hub and 4.40-V minimum out of a self powered hub. Since most USB controllers as well as the associated embedded functions run at 3.3 V, an LDO is required in each bus-powered device. Due to voltage drops and droops under certain conditions the minimum voltage seen by the device could be as low as 3.82 V, and the device must maintain operation at this level of input.

Transient suppression: SN75240
USB is truly a "hot-plug" interface, this means that the interconnecting cables can be plug/unplugged any time, even while the system is in full operation. There are many transients associated with a hot plug event. The transients on the power lines are handled by bulk capacitance, but data lines need a more dynamic solution. The low leakage current and ultra-fast response time of the SN75240 provides the ideal solution USB is looking for.

TI&&ME

Vol 25 January, 1998

Typical 7 port self-powered hub BOM:
Typical 4 port bus-powered hub BOM:
Device Quantity Device Quantity
TUSB2070
SN75240
TPS7133
TPS2015
1
4 (1 in, 3 out)
1 (3.3 V for controller)
4 (2 500-mA ports per switch)
TUSB2040
SN75240
TPS7133
TPS2014
1 (2140 if I2C req)
3 (1 in, 2 out)
1 (3.3 V for contoller)
1 (4 100-mA ports per switch)

(c) Copyright 1998 Texas Instruments Incorporated. All rights reserved.
Trademarks, Important Notice!