InsideShowcase (Volume 25) is available in HTML and PDF format. - 191KBProgrammable dual DACs let designers trade power for speed New evaluation modules provide low cost, easy-to-use design platforms PCI2031: ACPI/PCI power management compliant PCI-to PCI bridge New options available on several UART devices TI, the USB "system solution" provider Fully compliant IrDA 1.1 solution 2.5-V Power managment for DSP systems A Cardbus system solution ideal for multimedia applications Wide input bandwidth 8-bit, 40-MSPS ADC CD now stands for changing DATA
|
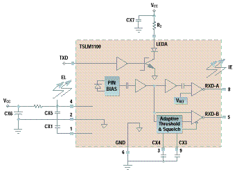
Fully compliant IrDA 1.1 solutionProduct Features
The TIR2000 and TSLM1100, together with software and development support, provide a fully compliant infrared transmission solution. The TIR2000 is a high-speed infrared controller that supports transfer rates up to 4 Mbps. Functionally, it serves as an interface between the host systems ISA bus and the infrared transceiver by encoding and decoding IR information in accordance with IrDA standard 1.1. It also supports amplitude shift keying (ASK) and TV remote control modes. In addition, the device has several features that provide a competitive advantage. The controller has selectable 16- or 64- byte FIFOs to increase system efficiency and speed. It also supports 11 IRQ options and three DMA configurations to offer the customer flexibility to use either Interrupt or DMA mode for data transfer, and also gives several options of interrupt lines or DMA channels to use in each mode. The device is ideal for battery powered systems with advanced power management and 3.3- or 5-V operation. In notebook PCs, PC peripherals, and hand-held applications the TIR2000 saves valuable board space with its small 64-pin TQFP package. The TSLM1100 is an infrared transceiver that directly interfaces with the TIR2000 controller (or slower speed TIR1000) and transfers IR signals for point-to-point wireless data transmission. This device serves as the connection to the physical world and operates from speeds of 2400 bps to 4 Mbps in full compliance with IrDA 1.1. The TSLM1100 is a multi-die module that combines a pin photodiode, a two path receiver with LED driver and an 870 nm LED. This transceiver can also interface with the TIR1000, a slower speed IrDA 1.0 compliant controller, to provide a lower speed IR transmission option.
IrDA (Infrared Data Association) is an interoperable, low cost, low power serial data interconnection standard that provides a point-to-point cordless method for transfer of data, graphics, and photos. The standard ensures physical and protocol compatibility among computer and peripheral vendors. IrDA is the way to cordlessly connect PCs, notebooks and peripherals. Beyond the PC and peripheral market, IR can also be found in telephony, consumer, industrial and automotive systems.
Vol 25 January, 1998 |

(business card transfer) Laptop Printer (walkup printing) PC Laptop (file transfer)
PC Watch (scheduling) |
(software download) Remote Control for TV, Stereo, PC, etc. | (video conferencing) Digital Camera PC/Printer |
|
| ||
Car (diagnostics/auto rental)
Toll Taking | (modem hookup) PC/Laptop Cellular Phone/ | (data collection/ programming/diagnostics End Equipment |